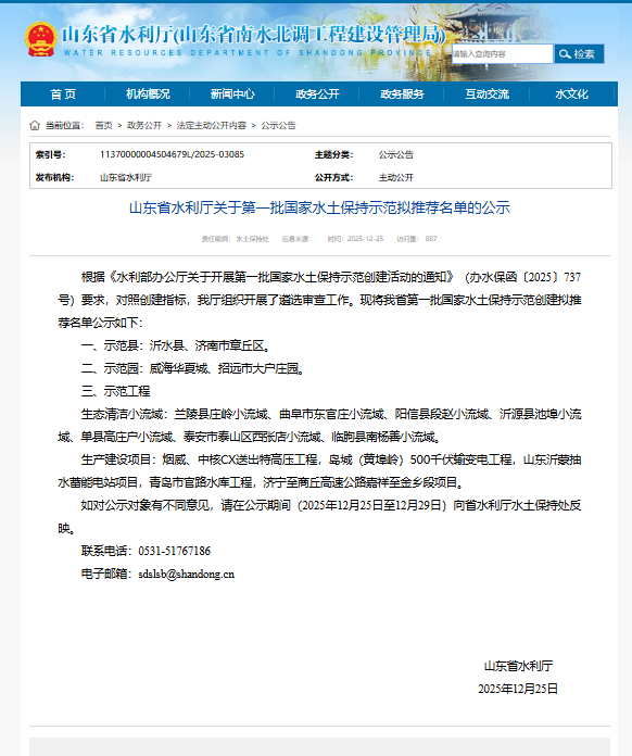
青岛官路水库工程被推荐为第一批国家水土保持示范创建项目
12月25日,山东省水利厅官网公示“第一批国家水土保持示范拟推荐名单”,青岛官路水库工程作为5项拟推荐国家水土保持示范工程(生产建设项目)之一,于12月29日顺利通过公示期。
官路水库项目位于胶州市和潍坊高密市交界处墨水河下游,为大(2)型工程,其中水土保持工程占地面积1403.27公顷,水库淹没区面积1015公顷,复耕面积31公顷,总绿化面积150公顷,林草覆盖率达42%,水土保持工程总投资7775.67万元。官路水库项目凭借完善的水土保持措施体系、显著的生态防护治理成效,从众多参评项目中脱颖而出,成功入选。

(图为山东省水利厅公示公告)
提前谋划周密部署示范创优目标。官路水库以打造国家优质工程创建“大禹奖”为总目标,按照相关标准规范和法律法规,从项目前期规划设计开始编制水土保持方案,设立实施管理机构。以“三同时”为原则(与主体工程同时设计、同时施工、同时投产使用)实行“日报告”制度,坚持检查监督和宣贯培训常态化,并将水土保持任务指标纳入施工合同当中。

(图为官路水库坝体绿化与水土保持效果图)
坚持水土保持综合防治措施科学合理。剥离表土均完成了单独剥离、集中堆放,设置编织袋拦挡、临时排水与沉沙等措施,为后期植被恢复储备了宝贵资源。顺溪、墨水河河道改道前,两河无任何水土保持防护措施,改道后两河布设开孔植草连锁块2.37万立方米,采取堤防草皮护坡13.19公顷,开孔植草连锁块植草9.86公顷,土路肩植草1.54公顷,外围管理区绿化7.84公顷,有效减少了水土流失危害,提高了项目区周边生态景观效益。


(图为河道改造前后水土保持状况对比)
顶格落实水土保持植物措施。水土保持植物措施设计苗木种植24048棵,地被种植面积51.53公顷,官路水库公司抢抓入冬后良好的种植时机,快速进入大规模绿化实施阶段。目前1标段压重平台五角枫进场800株,2标段墨水河河道右侧堤防进场楸树280棵,3标段进场苗木392棵,4标段墨水河河道右侧堤防进场楸树400棵,泵站2标段高密平度出库泵站进场苗木300株。在全速推进绿化工程的同时,配套建设喷灌滴灌系统并接入工程建设智慧系统管理平台,不仅极大提高了栽植苗木成活率,降低了人工养护成本,也为项目建成后苗木管理养护并持续发挥水土保持效益做出积极贡献。

(图为入冬后快速进入大规模绿化实施阶段)
秉持绿色施工理念实现科技创新。该工程还通过在施工便道、临时堆土等水土流失易发生区域大规模喷洒固化剂,提前预防了项目区水土流失危害发生,节约了人力成本,也有效降低了大规模覆盖防尘网对周边铁路线路和机场航班起降空域所产生的安全风险隐患。整个项目注重绿色融合施工,采用混凝土预制连锁块与生态护坡相结合的大坝护坡方式,较传统浆砌石护坡具有节约高效、耐久稳固的特点,有利于减少巨量石材使用,生态护坡段可依托植被根系对土壤的加固作用,增强坡面稳定性,减少水土流失,并通过恢复或改善生态环境,形成长期稳定的边坡保护体系。
同时,官路水库公司期望通过打造国家级“示范工程”,进一步提高项目水土保持监管强度,强化各参建单位水土保持施工标准,为全国大中型平原水库水土保持工作提供“青岛样本”,贡献“山东智慧”,助力形成可推广、可复制的生态友好型工程建设范式。

最新新闻
- 2025 05 03
- 2025 05 02
-
致敬劳动 献礼五一 | 青岛城投集团多个集体和个人获劳动类荣誉
2025 05 01 -
城投集团举办“青马工程”培训班开班仪式暨“资产盘活”青年突击队动员部署会议
2024 04 30 - 2024 04 29
- 2024 04 27
- 2024 04 26
- 2024 04 24
